普通会员
登录
专家专栏
健康分类
学银在线
DICOM知识库
高级三维软件
免费压缩图片
文库
中医学
中医方剂
食疗
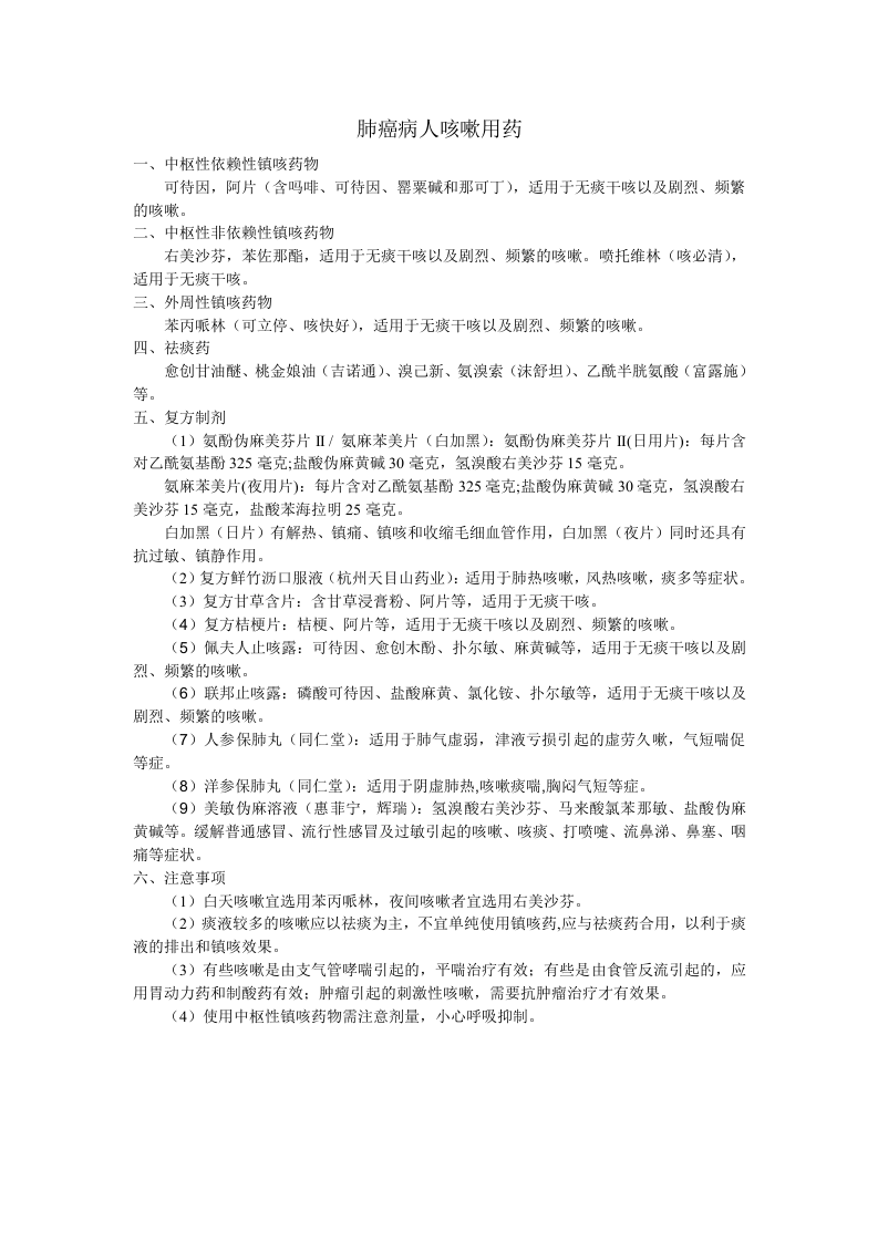
肺癌病人咳嗽用药.doc
1页
下载0
2024-08-14
浏览305
收藏0
喜欢0
评分-
免费文档
收藏
已收藏
喜欢
已喜欢
菁菁
这个人很懒,什么都没留下
未认证用户
查看用户
该文档于
上传
推荐文档
最新文档
《四君子汤》杨佃会,彭伟 编著.pdf
《葛根芩连汤》陈宪海,刘伟 编著.pdf
四逆汤现代研究与应用(高清版).pdf
中华食物便典.pdf
中华食物疗法大全(窦国祥).pdf
四季养生药膳·秋(三采文化).pdf
食物是最好的医生(2):我的水果医生.pdf
《补阳还五汤》余志勇,李祥光 编著.pdf
07《补中益气汤》余明哲,詹宽仁 编著.pdf
食物密码(扫描版).pdf